MAVEN at the Bow Shock and Mars Express at the Bow Shock

SurveyImages/MAVBS_MExBS_2018012_1446_2018012_1904_B_Quicklook_ELS04_IMA00.gif
Start: 1/12/18, 2:46 PM
End: 1/12/18, 7:04 PM
SurveyImages/MAVBS_MExBS_2018012_1446_2018012_1904_B_Quicklook_ELS04_IMA00.gif
Start: 1/12/18, 2:46 PM
End: 1/12/18, 7:04 PM
SurveyImages/MAVBS_MExBS_2018012_1646_2018012_1704_C_Quicklook_ELS04_IMA00.gif
Start: 1/12/18, 4:46 PM
End: 1/12/18, 5:04 PM
SurveyImages/MAVBS_MExBS_2018012_1646_2018012_1704_C_Quicklook_ELS04_IMA00.gif
Start: 1/12/18, 4:46 PM
End: 1/12/18, 5:04 PM
SurveyImages/MAVBS_MExBS_2018012_174635_2018013_004615_A_MMorbits.gif
Start: 1/12/18, 5:46 PM
End: 1/12/18, 5:46 PM
SurveyImages/MAVBS_MExBS_2018012_2143_2018013_0150_B_Quicklook_ELS04_IMA00.gif
Start: 1/12/18, 9:43 PM
End: 1/13/18, 1:50 AM
SurveyImages/MAVBS_MExBS_2018012_2143_2018013_0150_B_Quicklook_ELS04_IMA00.gif
Start: 1/12/18, 9:43 PM
End: 1/13/18, 1:50 AM
SurveyImages/MAVBS_MExBS_2018012_2343_2018012_2350_C_Quicklook_ELS04_IMA00.gif
Start: 1/12/18, 11:43 PM
End: 1/12/18, 11:50 PM
SurveyImages/MAVBS_MExBS_2018012_2343_2018012_2350_C_Quicklook_ELS04_IMA00.gif
Start: 1/12/18, 11:43 PM
End: 1/12/18, 11:50 PM
SurveyImages/MAVBS_MExBS_2018013_144544_2018013_214530_A_MMorbits.gif
Start: 1/13/18, 2:45 PM
End: 1/13/18, 2:45 PM
SurveyImages/MAVBS_MExBS_2018013_1533_2018013_1935_B_Quicklook_ELS04_IMA00.gif
Start: 1/13/18, 3:33 PM
End: 1/13/18, 7:35 PM
SurveyImages/MAVBS_MExBS_2018013_1533_2018013_1935_B_Quicklook_ELS04_IMA00.gif
Start: 1/13/18, 3:33 PM
End: 1/13/18, 7:35 PM
SurveyImages/MAVBS_MExBS_2018013_1733_2018013_1735_C_Quicklook_ELS04_IMA00.gif
Start: 1/13/18, 5:33 PM
End: 1/13/18, 5:35 PM
SurveyImages/MAVBS_MExBS_2018013_1733_2018013_1735_C_Quicklook_ELS04_IMA00.gif
Start: 1/13/18, 5:33 PM
End: 1/13/18, 5:35 PM
SurveyImages/MAVBS_MExBS_2018013_214530_2018014_044513_A_MMorbits.gif
Start: 1/13/18, 9:45 PM
End: 1/13/18, 9:45 PM
SurveyImages/MAVBS_MExBS_2018013_2210_2018014_0228_B_Quicklook_ELS04_IMA00.gif
Start: 1/13/18, 10:10 PM
End: 1/14/18, 2:28 AM
SurveyImages/MAVBS_MExBS_2018013_2210_2018014_0228_B_Quicklook_ELS04_IMA00.gif
Start: 1/13/18, 10:10 PM
End: 1/14/18, 2:28 AM
SurveyImages/MAVBS_MExBS_2018014_0010_2018014_0028_C_Quicklook_ELS04_IMA00.gif
Start: 1/14/18, 12:10 AM
End: 1/14/18, 12:28 AM
SurveyImages/MAVBS_MExBS_2018014_0010_2018014_0028_C_Quicklook_ELS04_IMA00.gif
Start: 1/14/18, 12:10 AM
End: 1/14/18, 12:28 AM
SurveyImages/MAVBS_MExBS_2018014_044513_2018014_114453_A_MMorbits.gif
Start: 1/14/18, 4:45 AM
End: 1/14/18, 4:45 AM
SurveyImages/MAVBS_MExBS_2018014_0508_2018014_0916_B_Quicklook_ELS04_IMA00.gif
Start: 1/14/18, 5:08 AM
End: 1/14/18, 9:16 AM
SurveyImages/MAVBS_MExBS_2018014_0508_2018014_0916_B_Quicklook_ELS04_IMA00.gif
Start: 1/14/18, 5:08 AM
End: 1/14/18, 9:16 AM
SurveyImages/MAVBS_MExBS_2018014_0708_2018014_0716_C_Quicklook_ELS04_IMA00.gif
Start: 1/14/18, 7:08 AM
End: 1/14/18, 7:16 AM
SurveyImages/MAVBS_MExBS_2018014_0708_2018014_0716_C_Quicklook_ELS04_IMA00.gif
Start: 1/14/18, 7:08 AM
End: 1/14/18, 7:16 AM
SurveyImages/MAVBS_MExBS_2018014_114453_2018014_184433_A_MMorbits.gif
Start: 1/14/18, 11:44 AM
End: 1/14/18, 11:44 AM
SurveyImages/MAVBS_MExBS_2018014_1607_2018014_2015_B_Quicklook_ELS04_IMA00.gif
Start: 1/14/18, 4:07 PM
End: 1/14/18, 8:15 PM
SurveyImages/MAVBS_MExBS_2018014_1607_2018014_2015_B_Quicklook_ELS04_IMA00.gif
Start: 1/14/18, 4:07 PM
End: 1/14/18, 8:15 PM
SurveyImages/MAVBS_MExBS_2018014_1807_2018014_1815_C_Quicklook_ELS04_IMA00.gif
Start: 1/14/18, 6:07 PM
End: 1/14/18, 6:15 PM
SurveyImages/MAVBS_MExBS_2018014_1807_2018014_1815_C_Quicklook_ELS04_IMA00.gif
Start: 1/14/18, 6:07 PM
End: 1/14/18, 6:15 PM
SurveyImages/MAVBS_MExBS_2018014_184433_2018015_014413_A_MMorbits.gif
Start: 1/14/18, 6:44 PM
End: 1/14/18, 6:44 PM
SurveyImages/MAVBS_MExBS_2018014_2259_2018015_0313_B_Quicklook_ELS04_IMA00.gif
Start: 1/14/18, 10:59 PM
End: 1/15/18, 3:13 AM
SurveyImages/MAVBS_MExBS_2018014_2259_2018015_0313_B_Quicklook_ELS04_IMA00.gif
Start: 1/14/18, 10:59 PM
End: 1/15/18, 3:13 AM
SurveyImages/MAVBS_MExBS_2018015_0059_2018015_0113_C_Quicklook_ELS04_IMA00.gif
Start: 1/15/18, 12:59 AM
End: 1/15/18, 1:13 AM
SurveyImages/MAVBS_MExBS_2018015_0059_2018015_0113_C_Quicklook_ELS04_IMA00.gif
Start: 1/15/18, 12:59 AM
End: 1/15/18, 1:13 AM
SurveyImages/MAVBS_MExBS_2018015_014413_2018015_084357_A_MMorbits.gif
Start: 1/15/18, 1:44 AM
End: 1/15/18, 1:44 AM
SurveyImages/MAVBS_MExBS_2018015_0548_2018015_0951_B_Quicklook_ELS04_IMA00.gif
Start: 1/15/18, 5:48 AM
End: 1/15/18, 9:51 AM
SurveyImages/MAVBS_MExBS_2018015_0548_2018015_0951_B_Quicklook_ELS04_IMA00.gif
Start: 1/15/18, 5:48 AM
End: 1/15/18, 9:51 AM
SurveyImages/MAVBS_MExBS_2018015_0748_2018015_0751_C_Quicklook_ELS04_IMA00.gif
Start: 1/15/18, 7:48 AM
End: 1/15/18, 7:51 AM
SurveyImages/MAVBS_MExBS_2018015_0748_2018015_0751_C_Quicklook_ELS04_IMA00.gif
Start: 1/15/18, 7:48 AM
End: 1/15/18, 7:51 AM
SurveyImages/MAVBS_MExBS_2018016_054311_2018016_124251_A_MMorbits.gif
Start: 1/16/18, 5:43 AM
End: 1/16/18, 5:43 AM
SurveyImages/MAVBS_MExBS_2018016_0624_2018016_1030_B_Quicklook_ELS04_IMA00.gif
Start: 1/16/18, 6:24 AM
End: 1/16/18, 10:30 AM
SurveyImages/MAVBS_MExBS_2018016_0624_2018016_1030_B_Quicklook_ELS04_IMA00.gif
Start: 1/16/18, 6:24 AM
End: 1/16/18, 10:30 AM
SurveyImages/MAVBS_MExBS_2018016_0824_2018016_0830_C_Quicklook_ELS04_IMA00.gif
Start: 1/16/18, 8:24 AM
End: 1/16/18, 8:30 AM
SurveyImages/MAVBS_MExBS_2018016_0824_2018016_0830_C_Quicklook_ELS04_IMA00.gif
Start: 1/16/18, 8:24 AM
End: 1/16/18, 8:30 AM
SurveyImages/MAVBS_MExBS_2018016_124251_2018016_194231_A_MMorbits.gif
Start: 1/16/18, 12:42 PM
End: 1/16/18, 12:42 PM
SurveyImages/MAVBS_MExBS_2018016_1301_2018016_1715_B_Quicklook_ELS04_IMA00.gif
Start: 1/16/18, 1:01 PM
End: 1/16/18, 5:15 PM
SurveyImages/MAVBS_MExBS_2018016_1301_2018016_1715_B_Quicklook_ELS04_IMA00.gif
Start: 1/16/18, 1:01 PM
End: 1/16/18, 5:15 PM
SurveyImages/MAVBS_MExBS_2018016_1501_2018016_1515_C_Quicklook_ELS04_IMA00.gif
Start: 1/16/18, 3:01 PM
End: 1/16/18, 3:15 PM
SurveyImages/MAVBS_MExBS_2018016_1501_2018016_1515_C_Quicklook_ELS04_IMA00.gif
Start: 1/16/18, 3:01 PM
End: 1/16/18, 3:15 PM
SurveyImages/MAVBS_MExBS_2018016_194231_2018017_024213_A_MMorbits.gif
Start: 1/16/18, 7:42 PM
End: 1/16/18, 7:42 PM
SurveyImages/MAVBS_MExBS_2018016_2000_2018017_0007_B_Quicklook_ELS04_IMA00.gif
Start: 1/16/18, 8:00 PM
End: 1/17/18, 12:07 AM
SurveyImages/MAVBS_MExBS_2018016_2000_2018017_0007_B_Quicklook_ELS04_IMA00.gif
Start: 1/16/18, 8:00 PM
End: 1/17/18, 12:07 AM
SurveyImages/MAVBS_MExBS_2018016_2200_2018016_2207_C_Quicklook_ELS04_IMA00.gif
Start: 1/16/18, 10:00 PM
End: 1/16/18, 10:07 PM
SurveyImages/MAVBS_MExBS_2018016_2200_2018016_2207_C_Quicklook_ELS04_IMA00.gif
Start: 1/16/18, 10:00 PM
End: 1/16/18, 10:07 PM
SurveyImages/MAVBS_MExBS_2018017_0022_2018017_0424_B_Quicklook_ELS04_IMA00.gif
Start: 1/17/18, 12:22 AM
End: 1/17/18, 4:24 AM
SurveyImages/MAVBS_MExBS_2018017_0022_2018017_0424_B_Quicklook_ELS04_IMA00.gif
Start: 1/17/18, 12:22 AM
End: 1/17/18, 4:24 AM
SurveyImages/MAVBS_MExBS_2018017_0222_2018017_0224_C_Quicklook_ELS04_IMA00.gif
Start: 1/17/18, 2:22 AM
End: 1/17/18, 2:24 AM
SurveyImages/MAVBS_MExBS_2018017_0222_2018017_0224_C_Quicklook_ELS04_IMA00.gif
Start: 1/17/18, 2:22 AM
End: 1/17/18, 2:24 AM
SurveyImages/MAVBS_MExBS_2018017_024213_2018017_094158_A_MMorbits.gif
Start: 1/17/18, 2:42 AM
End: 1/17/18, 2:42 AM
SurveyImages/MAVBS_MExBS_2018017_0654_2018017_1111_B_Quicklook_ELS04_IMA00.gif
Start: 1/17/18, 6:54 AM
End: 1/17/18, 11:11 AM
SurveyImages/MAVBS_MExBS_2018017_0654_2018017_1111_B_Quicklook_ELS04_IMA00.gif
Start: 1/17/18, 6:54 AM
End: 1/17/18, 11:11 AM
SurveyImages/MAVBS_MExBS_2018017_0854_2018017_0911_C_Quicklook_ELS04_IMA00.gif
Start: 1/17/18, 8:54 AM
End: 1/17/18, 9:11 AM
SurveyImages/MAVBS_MExBS_2018017_0854_2018017_0911_C_Quicklook_ELS04_IMA00.gif
Start: 1/17/18, 8:54 AM
End: 1/17/18, 9:11 AM
SurveyImages/MAVBS_MExBS_2018017_094158_2018017_164144_A_MMorbits.gif
Start: 1/17/18, 9:41 AM
End: 1/17/18, 9:41 AM
SurveyImages/MAVBS_MExBS_2018017_1354_2018017_1804_B_Quicklook_ELS04_IMA00.gif
Start: 1/17/18, 1:54 PM
End: 1/17/18, 6:04 PM
SurveyImages/MAVBS_MExBS_2018017_1354_2018017_1804_B_Quicklook_ELS04_IMA00.gif
Start: 1/17/18, 1:54 PM
End: 1/17/18, 6:04 PM
SurveyImages/MAVBS_MExBS_2018017_1554_2018017_1604_C_Quicklook_ELS04_IMA00.gif
Start: 1/17/18, 3:54 PM
End: 1/17/18, 4:04 PM
SurveyImages/MAVBS_MExBS_2018017_1554_2018017_1604_C_Quicklook_ELS04_IMA00.gif
Start: 1/17/18, 3:54 PM
End: 1/17/18, 4:04 PM
SurveyImages/MAVBS_MExBS_2018018_134053_2018018_204035_A_MMorbits.gif
Start: 1/18/18, 1:40 PM
End: 1/18/18, 1:40 PM
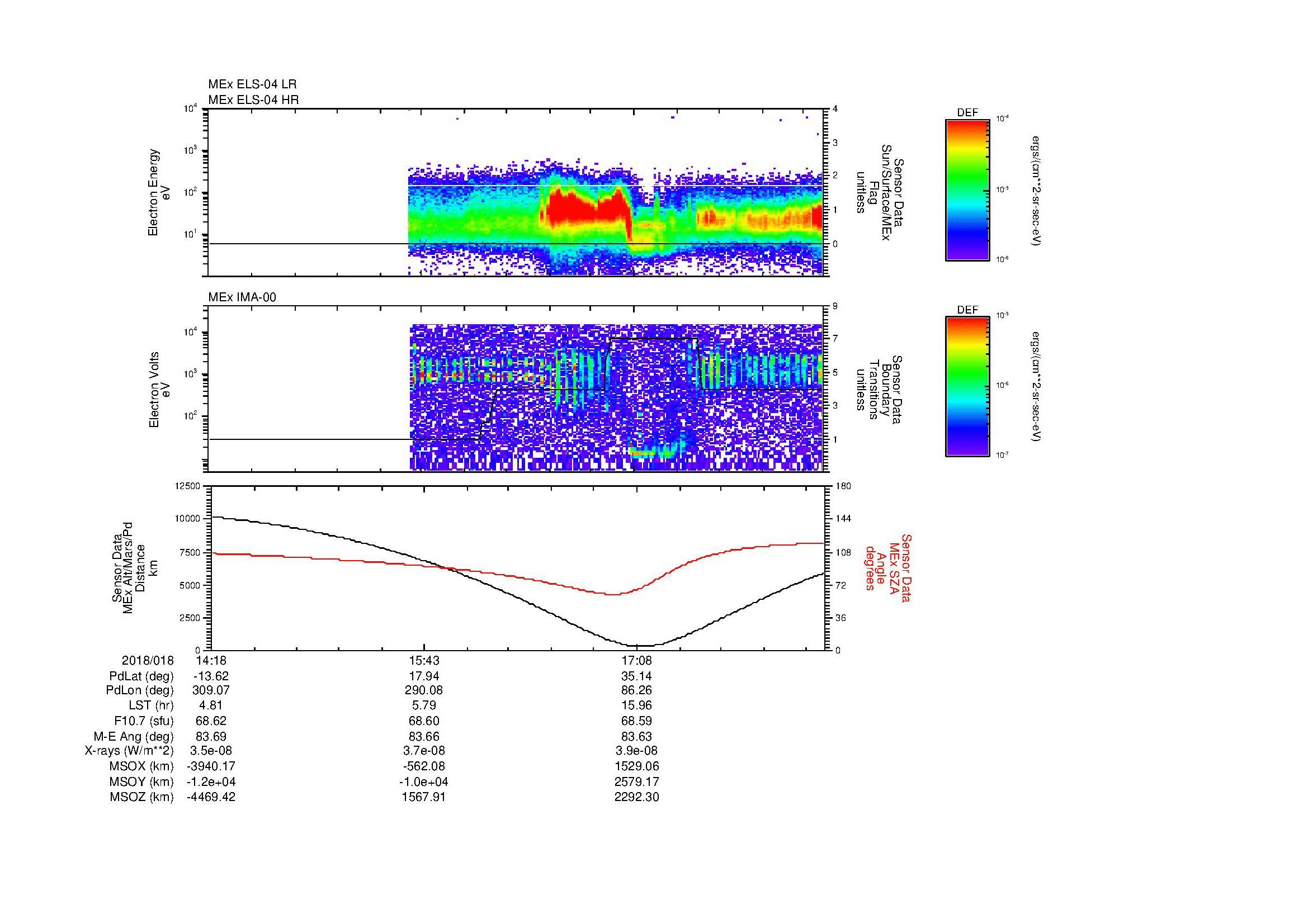
SurveyImages/MAVBS_MExBS_2018018_1418_2018018_1825_B_Quicklook_ELS04_IMA00.gif
Start: 1/18/18, 2:18 PM
End: 1/18/18, 6:25 PM
SurveyImages/MAVBS_MExBS_2018018_1418_2018018_1825_B_Quicklook_ELS04_IMA00.gif
Start: 1/18/18, 2:18 PM
End: 1/18/18, 6:25 PM
SurveyImages/MAVBS_MExBS_2018018_1618_2018018_1625_C_Quicklook_ELS04_IMA00.gif
Start: 1/18/18, 4:18 PM
End: 1/18/18, 4:25 PM
SurveyImages/MAVBS_MExBS_2018018_1618_2018018_1625_C_Quicklook_ELS04_IMA00.gif
Start: 1/18/18, 4:18 PM
End: 1/18/18, 4:25 PM
SurveyImages/MAVBS_MExBS_2018018_204035_2018019_034018_A_MMorbits.gif
Start: 1/18/18, 8:40 PM
End: 1/18/18, 8:40 PM
SurveyImages/MAVBS_MExBS_2018018_2115_2018019_0125_B_Quicklook_ELS04_IMA00.gif
Start: 1/18/18, 9:15 PM
End: 1/19/18, 1:25 AM
SurveyImages/MAVBS_MExBS_2018018_2115_2018019_0125_B_Quicklook_ELS04_IMA00.gif
Start: 1/18/18, 9:15 PM
End: 1/19/18, 1:25 AM
SurveyImages/MAVBS_MExBS_2018018_2315_2018018_2325_C_Quicklook_ELS04_IMA00.gif
Start: 1/18/18, 11:15 PM
End: 1/18/18, 11:25 PM
SurveyImages/MAVBS_MExBS_2018018_2315_2018018_2325_C_Quicklook_ELS04_IMA00.gif
Start: 1/18/18, 11:15 PM
End: 1/18/18, 11:25 PM
SurveyImages/MAVBS_MExBS_2018019_034018_2018019_104004_A_MMorbits.gif
Start: 1/19/18, 3:40 AM
End: 1/19/18, 3:40 AM
SurveyImages/MAVBS_MExBS_2018019_0352_2018019_0802_B_Quicklook_ELS04_IMA00.gif
Start: 1/19/18, 3:52 AM
End: 1/19/18, 8:02 AM
SurveyImages/MAVBS_MExBS_2018019_0352_2018019_0802_B_Quicklook_ELS04_IMA00.gif
Start: 1/19/18, 3:52 AM
End: 1/19/18, 8:02 AM
SurveyImages/MAVBS_MExBS_2018019_0552_2018019_0602_C_Quicklook_ELS04_IMA00.gif
Start: 1/19/18, 5:52 AM
End: 1/19/18, 6:02 AM
SurveyImages/MAVBS_MExBS_2018019_0552_2018019_0602_C_Quicklook_ELS04_IMA00.gif
Start: 1/19/18, 5:52 AM
End: 1/19/18, 6:02 AM
SurveyImages/MAVBS_MExBS_2018019_0814_2018019_1231_B_Quicklook_ELS04_IMA00.gif
Start: 1/19/18, 8:14 AM
End: 1/19/18, 12:31 PM
SurveyImages/MAVBS_MExBS_2018019_0814_2018019_1231_B_Quicklook_ELS04_IMA00.gif
Start: 1/19/18, 8:14 AM
End: 1/19/18, 12:31 PM
SurveyImages/MAVBS_MExBS_2018019_1014_2018019_1031_C_Quicklook_ELS04_IMA00.gif
Start: 1/19/18, 10:14 AM
End: 1/19/18, 10:31 AM
SurveyImages/MAVBS_MExBS_2018019_1014_2018019_1031_C_Quicklook_ELS04_IMA00.gif
Start: 1/19/18, 10:14 AM
End: 1/19/18, 10:31 AM
SurveyImages/MAVBS_MExBS_2018019_104004_2018019_173950_A_MMorbits.gif
Start: 1/19/18, 10:40 AM
End: 1/19/18, 10:40 AM
SurveyImages/MAVBS_MExBS_2018019_1051_2018019_1458_B_Quicklook_ELS04_IMA00.gif
Start: 1/19/18, 10:51 AM
End: 1/19/18, 2:58 PM
SurveyImages/MAVBS_MExBS_2018019_1051_2018019_1458_B_Quicklook_ELS04_IMA00.gif
Start: 1/19/18, 10:51 AM
End: 1/19/18, 2:58 PM
SurveyImages/MAVBS_MExBS_2018019_1251_2018019_1258_C_Quicklook_ELS04_IMA00.gif
Start: 1/19/18, 12:51 PM
End: 1/19/18, 12:58 PM
SurveyImages/MAVBS_MExBS_2018019_1251_2018019_1258_C_Quicklook_ELS04_IMA00.gif
Start: 1/19/18, 12:51 PM
End: 1/19/18, 12:58 PM
SurveyImages/MAVBS_MExBS_2018019_1513_2018019_1927_B_Quicklook_ELS04_IMA00.gif
Start: 1/19/18, 3:13 PM
End: 1/19/18, 7:27 PM
SurveyImages/MAVBS_MExBS_2018019_1513_2018019_1927_B_Quicklook_ELS04_IMA00.gif
Start: 1/19/18, 3:13 PM
End: 1/19/18, 7:27 PM
SurveyImages/MAVBS_MExBS_2018019_1713_2018019_1727_C_Quicklook_ELS04_IMA00.gif
Start: 1/19/18, 5:13 PM
End: 1/19/18, 5:27 PM
SurveyImages/MAVBS_MExBS_2018019_1713_2018019_1727_C_Quicklook_ELS04_IMA00.gif
Start: 1/19/18, 5:13 PM
End: 1/19/18, 5:27 PM
SurveyImages/MAVBS_MExBS_2018021_043809_2018021_113719_A_MMorbits.gif
Start: 1/21/18, 4:38 AM
End: 1/21/18, 4:38 AM
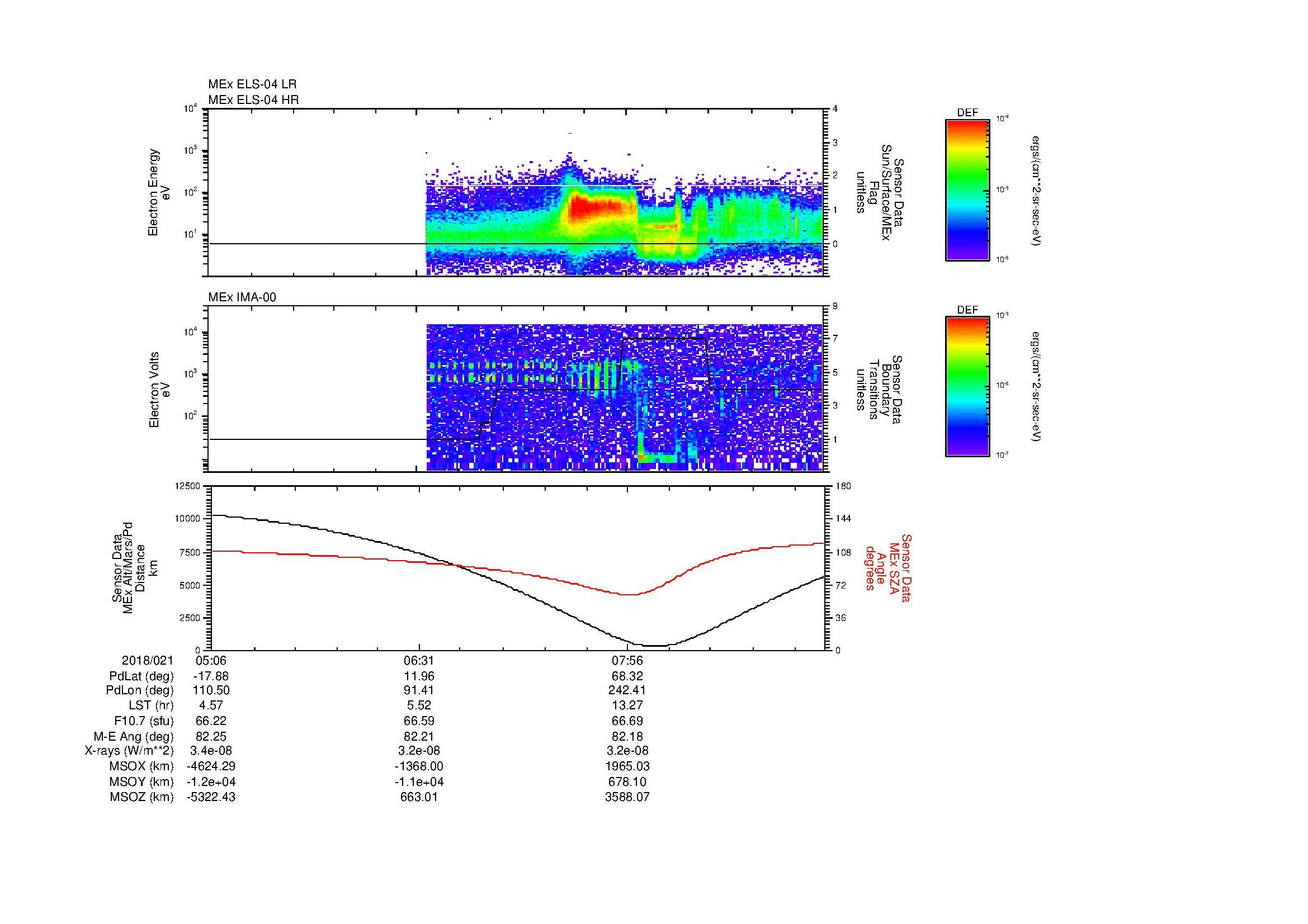
SurveyImages/MAVBS_MExBS_2018021_0506_2018021_0918_B_Quicklook_ELS04_IMA00.gif
Start: 1/21/18, 5:06 AM
End: 1/21/18, 9:18 AM
SurveyImages/MAVBS_MExBS_2018021_0506_2018021_0918_B_Quicklook_ELS04_IMA00.gif
Start: 1/21/18, 5:06 AM
End: 1/21/18, 9:18 AM
SurveyImages/MAVBS_MExBS_2018021_0706_2018021_0718_C_Quicklook_ELS04_IMA00.gif
Start: 1/21/18, 7:06 AM
End: 1/21/18, 7:18 AM
Page 65 of 107  ·  10,619 of entries