MAVEN at the Magnetic Pileup Boundary and Mars Express at the Bow Shock

SurveyImages/MAVMPB_MExBS_2015254_2045_2015255_0048_B_Quicklook_ELS04_IMA00.gif
Start: 9/11/15, 8:45 PM
End: 9/12/15, 12:48 AM
SurveyImages/MAVMPB_MExBS_2015254_2245_2015254_2248_C_Quicklook_ELS04_IMA00.gif
Start: 9/11/15, 10:45 PM
End: 9/11/15, 10:48 PM
SurveyImages/MAVMPB_MExBS_2015255_083529_2015255_153502_A_MMorbits.gif
Start: 9/12/15, 8:35 AM
End: 9/12/15, 8:35 AM
SurveyImages/MAVMPB_MExBS_2015255_1029_2015255_1430_B_Quicklook_ELS04_IMA00.gif
Start: 9/12/15, 10:29 AM
End: 9/12/15, 2:30 PM
SurveyImages/MAVMPB_MExBS_2015255_1229_2015255_1230_C_Quicklook_ELS04_IMA00.gif
Start: 9/12/15, 12:29 PM
End: 9/12/15, 12:30 PM
SurveyImages/MAVMPB_MExBS_2015256_053409_2015256_123339_A_MMorbits.gif
Start: 9/13/15, 5:34 AM
End: 9/13/15, 5:34 AM
SurveyImages/MAVMPB_MExBS_2015256_0735_2015256_1143_B_Quicklook_ELS04_IMA00.gif
Start: 9/13/15, 7:35 AM
End: 9/13/15, 11:43 AM
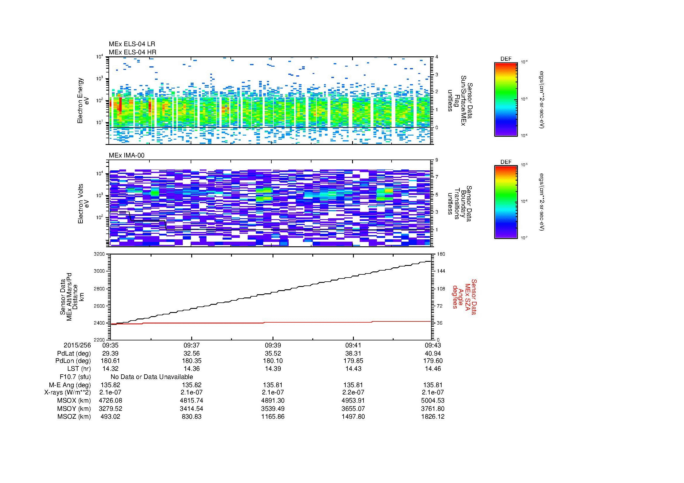
SurveyImages/MAVMPB_MExBS_2015256_0935_2015256_0943_C_Quicklook_ELS04_IMA00.gif
Start: 9/13/15, 9:35 AM
End: 9/13/15, 9:43 AM
SurveyImages/MAVMPB_MExBS_2015256_1823_2015256_2226_B_Quicklook_ELS04_IMA00.gif
Start: 9/13/15, 6:23 PM
End: 9/13/15, 10:26 PM
SurveyImages/MAVMPB_MExBS_2015256_193309_2015257_023239_A_MMorbits.gif
Start: 9/13/15, 7:33 PM
End: 9/13/15, 7:33 PM
SurveyImages/MAVMPB_MExBS_2015256_2023_2015256_2026_C_Quicklook_ELS04_IMA00.gif
Start: 9/13/15, 8:23 PM
End: 9/13/15, 8:26 PM
SurveyImages/MAVMPB_MExBS_2015258_0513_2015258_0918_B_Quicklook_ELS04_IMA00.gif
Start: 9/15/15, 5:13 AM
End: 9/15/15, 9:18 AM
SurveyImages/MAVMPB_MExBS_2015258_063052_2015258_133023_A_MMorbits.gif
Start: 9/15/15, 6:30 AM
End: 9/15/15, 6:30 AM
SurveyImages/MAVMPB_MExBS_2015258_0713_2015258_0718_C_Quicklook_ELS04_IMA00.gif
Start: 9/15/15, 7:13 AM
End: 9/15/15, 7:18 AM
SurveyImages/MAVMPB_MExBS_2015259_172830_2015260_002803_A_MMorbits.gif
Start: 9/16/15, 5:28 PM
End: 9/16/15, 5:28 PM
SurveyImages/MAVMPB_MExBS_2015259_1924_2015259_2327_B_Quicklook_ELS04_IMA00.gif
Start: 9/16/15, 7:24 PM
End: 9/16/15, 11:27 PM
SurveyImages/MAVMPB_MExBS_2015259_2124_2015259_2127_C_Quicklook_ELS04_IMA00.gif
Start: 9/16/15, 9:24 PM
End: 9/16/15, 9:27 PM
SurveyImages/MAVMPB_MExBS_2015260_142706_2015260_212637_A_MMorbits.gif
Start: 9/17/15, 2:27 PM
End: 9/17/15, 2:27 PM
SurveyImages/MAVMPB_MExBS_2015260_1626_2015260_2034_B_Quicklook_ELS04_IMA00.gif
Start: 9/17/15, 4:26 PM
End: 9/17/15, 8:34 PM
SurveyImages/MAVMPB_MExBS_2015260_1826_2015260_1834_C_Quicklook_ELS04_IMA00.gif
Start: 9/17/15, 6:26 PM
End: 9/17/15, 6:34 PM
SurveyImages/MAVMPB_MExBS_2015261_0320_2015261_0723_B_Quicklook_ELS04_IMA00.gif
Start: 9/18/15, 3:20 AM
End: 9/18/15, 7:23 AM
SurveyImages/MAVMPB_MExBS_2015261_042608_2015261_112542_A_MMorbits.gif
Start: 9/18/15, 4:26 AM
End: 9/18/15, 4:26 AM
SurveyImages/MAVMPB_MExBS_2015261_0520_2015261_0523_C_Quicklook_ELS04_IMA00.gif
Start: 9/18/15, 5:20 AM
End: 9/18/15, 5:23 AM
SurveyImages/MAVMPB_MExBS_2015262_0020_2015262_0426_B_Quicklook_ELS04_IMA00.gif
Start: 9/19/15, 12:20 AM
End: 9/19/15, 4:26 AM
SurveyImages/MAVMPB_MExBS_2015262_012448_2015262_082420_A_MMorbits.gif
Start: 9/19/15, 1:24 AM
End: 9/19/15, 1:24 AM
SurveyImages/MAVMPB_MExBS_2015262_0220_2015262_0226_C_Quicklook_ELS04_IMA00.gif
Start: 9/19/15, 2:20 AM
End: 9/19/15, 2:26 AM
SurveyImages/MAVMPB_MExBS_2015264_022133_2015264_092104_A_MMorbits.gif
Start: 9/21/15, 2:21 AM
End: 9/21/15, 2:21 AM
SurveyImages/MAVMPB_MExBS_2015264_0418_2015264_0821_B_Quicklook_ELS04_IMA00.gif
Start: 9/21/15, 4:18 AM
End: 9/21/15, 8:21 AM
SurveyImages/MAVMPB_MExBS_2015264_0618_2015264_0621_C_Quicklook_ELS04_IMA00.gif
Start: 9/21/15, 6:18 AM
End: 9/21/15, 6:21 AM
SurveyImages/MAVMPB_MExBS_2015264_232006_2015265_061937_A_MMorbits.gif
Start: 9/21/15, 11:20 PM
End: 9/21/15, 11:20 PM
SurveyImages/MAVMPB_MExBS_2015265_0114_2015265_0522_B_Quicklook_ELS04_IMA00.gif
Start: 9/22/15, 1:14 AM
End: 9/22/15, 5:22 AM
SurveyImages/MAVMPB_MExBS_2015265_0314_2015265_0322_C_Quicklook_ELS04_IMA00.gif
Start: 9/22/15, 3:14 AM
End: 9/22/15, 3:22 AM
SurveyImages/MAVMPB_MExBS_2015265_1213_2015265_1616_B_Quicklook_ELS04_IMA00.gif
Start: 9/22/15, 12:13 PM
End: 9/22/15, 4:16 PM
SurveyImages/MAVMPB_MExBS_2015265_131911_2015265_201843_A_MMorbits.gif
Start: 9/22/15, 1:19 PM
End: 9/22/15, 1:19 PM
SurveyImages/MAVMPB_MExBS_2015265_1413_2015265_1416_C_Quicklook_ELS04_IMA00.gif
Start: 9/22/15, 2:13 PM
End: 9/22/15, 2:16 PM
SurveyImages/MAVMPB_MExBS_2015266_0912_2015266_1314_B_Quicklook_ELS04_IMA00.gif
Start: 9/23/15, 9:12 AM
End: 9/23/15, 1:14 PM
SurveyImages/MAVMPB_MExBS_2015266_101746_2015266_171716_A_MMorbits.gif
Start: 9/23/15, 10:17 AM
End: 9/23/15, 10:17 AM
SurveyImages/MAVMPB_MExBS_2015266_1112_2015266_1114_C_Quicklook_ELS04_IMA00.gif
Start: 9/23/15, 11:12 AM
End: 9/23/15, 11:14 AM
SurveyImages/MAVMPB_MExBS_2015268_111425_2015268_181356_A_MMorbits.gif
Start: 9/25/15, 11:14 AM
End: 9/25/15, 11:14 AM
SurveyImages/MAVMPB_MExBS_2015268_1308_2015268_1711_B_Quicklook_ELS04_IMA00.gif
Start: 9/25/15, 1:08 PM
End: 9/25/15, 5:11 PM
SurveyImages/MAVMPB_MExBS_2015268_1508_2015268_1511_C_Quicklook_ELS04_IMA00.gif
Start: 9/25/15, 3:08 PM
End: 9/25/15, 3:11 PM
SurveyImages/MAVMPB_MExBS_2015268_181356_2015269_011327_A_MMorbits.gif
Start: 9/25/15, 6:13 PM
End: 9/25/15, 6:13 PM
SurveyImages/MAVMPB_MExBS_2015268_2019_2015269_0023_B_Quicklook_ELS04_IMA00.gif
Start: 9/25/15, 8:19 PM
End: 9/26/15, 12:23 AM
SurveyImages/MAVMPB_MExBS_2015268_2219_2015268_2223_C_Quicklook_ELS04_IMA00.gif
Start: 9/25/15, 10:19 PM
End: 9/25/15, 10:23 PM
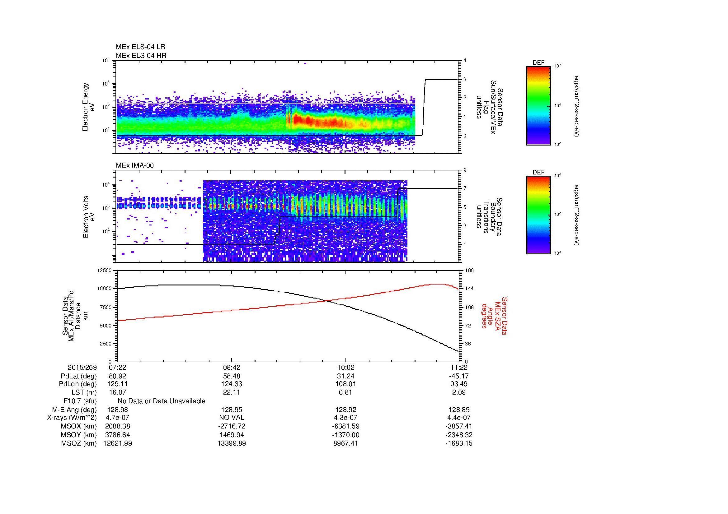
SurveyImages/MAVMPB_MExBS_2015269_0722_2015269_1123_B_Quicklook_ELS04_IMA00.gif
Start: 9/26/15, 7:22 AM
End: 9/26/15, 11:23 AM
SurveyImages/MAVMPB_MExBS_2015269_081259_2015269_151232_A_MMorbits.gif
Start: 9/26/15, 8:12 AM
End: 9/26/15, 8:12 AM
SurveyImages/MAVMPB_MExBS_2015269_0922_2015269_0923_C_Quicklook_ELS04_IMA00.gif
Start: 9/26/15, 9:22 AM
End: 9/26/15, 9:23 AM
SurveyImages/MAVMPB_MExBS_2015270_0411_2015270_0818_B_Quicklook_ELS04_IMA00.gif
Start: 9/27/15, 4:11 AM
End: 9/27/15, 8:18 AM
SurveyImages/MAVMPB_MExBS_2015270_051133_2015270_121102_A_MMorbits.gif
Start: 9/27/15, 5:11 AM
End: 9/27/15, 5:11 AM
SurveyImages/MAVMPB_MExBS_2015270_0611_2015270_0618_C_Quicklook_ELS04_IMA00.gif
Start: 9/27/15, 6:11 AM
End: 9/27/15, 6:18 AM
SurveyImages/MAVMPB_MExBS_2015272_060808_2015272_130737_A_MMorbits.gif
Start: 9/29/15, 6:08 AM
End: 9/29/15, 6:08 AM
SurveyImages/MAVMPB_MExBS_2015272_0814_2015272_1217_B_Quicklook_ELS04_IMA00.gif
Start: 9/29/15, 8:14 AM
End: 9/29/15, 12:17 PM
SurveyImages/MAVMPB_MExBS_2015272_1014_2015272_1017_C_Quicklook_ELS04_IMA00.gif
Start: 9/29/15, 10:14 AM
End: 9/29/15, 10:17 AM
SurveyImages/MAVMPB_MExBS_2015273_030638_2015273_100610_A_MMorbits.gif
Start: 9/30/15, 3:06 AM
End: 9/30/15, 3:06 AM
SurveyImages/MAVMPB_MExBS_2015273_0500_2015273_0907_B_Quicklook_ELS04_IMA00.gif
Start: 9/30/15, 5:00 AM
End: 9/30/15, 9:07 AM
SurveyImages/MAVMPB_MExBS_2015273_0700_2015273_0707_C_Quicklook_ELS04_IMA00.gif
Start: 9/30/15, 7:00 AM
End: 9/30/15, 7:07 AM
SurveyImages/MAVMPB_MExBS_2015273_2312_2015274_0319_B_Quicklook_ELS04_IMA00.gif
Start: 9/30/15, 11:12 PM
End: 10/1/15, 3:19 AM
SurveyImages/MAVMPB_MExBS_2015274_000512_2015274_070442_A_MMorbits.gif
Start: 10/1/15, 12:05 AM
End: 10/1/15, 12:05 AM
SurveyImages/MAVMPB_MExBS_2015274_0112_2015274_0119_C_Quicklook_ELS04_IMA00.gif
Start: 10/1/15, 1:12 AM
End: 10/1/15, 1:19 AM
SurveyImages/MAVMPB_MExBS_2015276_150043_2015276_220013_A_MMorbits.gif
Start: 10/3/15, 3:00 PM
End: 10/3/15, 3:00 PM
SurveyImages/MAVMPB_MExBS_2015276_1656_2015276_2059_B_Quicklook_ELS04_IMA00.gif
Start: 10/3/15, 4:56 PM
End: 10/3/15, 8:59 PM
SurveyImages/MAVMPB_MExBS_2015276_1856_2015276_1859_C_Quicklook_ELS04_IMA00.gif
Start: 10/3/15, 6:56 PM
End: 10/3/15, 6:59 PM
SurveyImages/MAVMPB_MExBS_2015276_220013_2015277_045945_A_MMorbits.gif
Start: 10/3/15, 10:00 PM
End: 10/3/15, 10:00 PM
SurveyImages/MAVMPB_MExBS_2015276_2359_2015277_0405_B_Quicklook_ELS04_IMA00.gif
Start: 10/3/15, 11:59 PM
End: 10/4/15, 4:05 AM
SurveyImages/MAVMPB_MExBS_2015277_0159_2015277_0205_C_Quicklook_ELS04_IMA00.gif
Start: 10/4/15, 1:59 AM
End: 10/4/15, 2:05 AM
SurveyImages/MAVMPB_MExBS_2015277_1108_2015277_1511_B_Quicklook_ELS04_IMA00.gif
Start: 10/4/15, 11:08 AM
End: 10/4/15, 3:11 PM
SurveyImages/MAVMPB_MExBS_2015277_115917_2015277_185849_A_MMorbits.gif
Start: 10/4/15, 11:59 AM
End: 10/4/15, 11:59 AM
SurveyImages/MAVMPB_MExBS_2015277_1308_2015277_1311_C_Quicklook_ELS04_IMA00.gif
Start: 10/4/15, 1:08 PM
End: 10/4/15, 1:11 PM
SurveyImages/MAVMPB_MExBS_2015277_1811_2015277_2217_B_Quicklook_ELS04_IMA00.gif
Start: 10/4/15, 6:11 PM
End: 10/4/15, 10:17 PM
SurveyImages/MAVMPB_MExBS_2015277_185849_2015278_015818_A_MMorbits.gif
Start: 10/4/15, 6:58 PM
End: 10/4/15, 6:58 PM
SurveyImages/MAVMPB_MExBS_2015277_2011_2015277_2017_C_Quicklook_ELS04_IMA00.gif
Start: 10/4/15, 8:11 PM
End: 10/4/15, 8:17 PM
SurveyImages/MAVMPB_MExBS_2015280_095423_2015280_165352_A_MMorbits.gif
Start: 10/7/15, 9:54 AM
End: 10/7/15, 9:54 AM
SurveyImages/MAVMPB_MExBS_2015280_1158_2015280_1601_B_Quicklook_ELS04_IMA00.gif
Start: 10/7/15, 11:58 AM
End: 10/7/15, 4:01 PM
SurveyImages/MAVMPB_MExBS_2015280_1358_2015280_1401_C_Quicklook_ELS04_IMA00.gif
Start: 10/7/15, 1:58 PM
End: 10/7/15, 2:01 PM
SurveyImages/MAVMPB_MExBS_2015280_165352_2015280_235323_A_MMorbits.gif
Start: 10/7/15, 4:53 PM
End: 10/7/15, 4:53 PM
SurveyImages/MAVMPB_MExBS_2015280_1858_2015280_2302_B_Quicklook_ELS04_IMA00.gif
Start: 10/7/15, 6:58 PM
End: 10/7/15, 11:02 PM
SurveyImages/MAVMPB_MExBS_2015280_2058_2015280_2102_C_Quicklook_ELS04_IMA00.gif
Start: 10/7/15, 8:58 PM
End: 10/7/15, 9:02 PM
SurveyImages/MAVMPB_MExBS_2015281_0610_2015281_1013_B_Quicklook_ELS04_IMA00.gif
Start: 10/8/15, 6:10 AM
End: 10/8/15, 10:13 AM
SurveyImages/MAVMPB_MExBS_2015281_065255_2015281_135228_A_MMorbits.gif
Start: 10/8/15, 6:52 AM
End: 10/8/15, 6:52 AM
SurveyImages/MAVMPB_MExBS_2015281_0810_2015281_0813_C_Quicklook_ELS04_IMA00.gif
Start: 10/8/15, 8:10 AM
End: 10/8/15, 8:13 AM
SurveyImages/MAVMPB_MExBS_2015281_1309_2015281_1716_B_Quicklook_ELS04_IMA00.gif
Start: 10/8/15, 1:09 PM
End: 10/8/15, 5:16 PM
SurveyImages/MAVMPB_MExBS_2015281_135228_2015281_205200_A_MMorbits.gif
Start: 10/8/15, 1:52 PM
End: 10/8/15, 1:52 PM
SurveyImages/MAVMPB_MExBS_2015281_1509_2015281_1516_C_Quicklook_ELS04_IMA00.gif
Start: 10/8/15, 3:09 PM
End: 10/8/15, 3:16 PM
SurveyImages/MAVMPB_MExBS_2015284_1355_2015284_1756_B_Quicklook_ELS04_IMA00.gif
Start: 10/11/15, 1:55 PM
End: 10/11/15, 5:56 PM
SurveyImages/MAVMPB_MExBS_2015284_1555_2015284_1556_C_Quicklook_ELS04_IMA00.gif
Start: 10/11/15, 3:55 PM
End: 10/11/15, 3:56 PM
SurveyImages/MAVMPB_MExBS_2015285_0110_2015285_0513_B_Quicklook_ELS04_IMA00.gif
Start: 10/12/15, 1:10 AM
End: 10/12/15, 5:13 AM
SurveyImages/MAVMPB_MExBS_2015285_014644_2015285_084616_A_MMorbits.gif
Start: 10/12/15, 1:46 AM
End: 10/12/15, 1:46 AM
SurveyImages/MAVMPB_MExBS_2015285_0310_2015285_0313_C_Quicklook_ELS04_IMA00.gif
Start: 10/12/15, 3:10 AM
End: 10/12/15, 3:13 AM
SurveyImages/MAVMPB_MExBS_2015285_0806_2015285_1212_B_Quicklook_ELS04_IMA00.gif
Start: 10/12/15, 8:06 AM
End: 10/12/15, 12:12 PM
SurveyImages/MAVMPB_MExBS_2015285_084616_2015285_154549_A_MMorbits.gif
Start: 10/12/15, 8:46 AM
End: 10/12/15, 8:46 AM
SurveyImages/MAVMPB_MExBS_2015285_1006_2015285_1012_C_Quicklook_ELS04_IMA00.gif
Start: 10/12/15, 10:06 AM
End: 10/12/15, 10:12 AM
SurveyImages/MAVMPB_MExBS_2015288_134108_2015288_204040_A_MMorbits.gif
Start: 10/15/15, 1:41 PM
End: 10/15/15, 1:41 PM
SurveyImages/MAVMPB_MExBS_2015288_1534_2015288_1937_B_Quicklook_ELS04_IMA00.gif
Start: 10/15/15, 3:34 PM
End: 10/15/15, 7:37 PM
SurveyImages/MAVMPB_MExBS_2015288_1734_2015288_1737_C_Quicklook_ELS04_IMA00.gif
Start: 10/15/15, 5:34 PM
End: 10/15/15, 5:37 PM
SurveyImages/MAVMPB_MExBS_2015288_2006_2015289_0010_B_Quicklook_ELS04_IMA00.gif
Start: 10/15/15, 8:06 PM
End: 10/16/15, 12:10 AM
SurveyImages/MAVMPB_MExBS_2015288_204040_2015289_034013_A_MMorbits.gif
Start: 10/15/15, 8:40 PM
End: 10/15/15, 8:40 PM
SurveyImages/MAVMPB_MExBS_2015288_2206_2015288_2210_C_Quicklook_ELS04_IMA00.gif
Start: 10/15/15, 10:06 PM
End: 10/15/15, 10:10 PM
SurveyImages/MAVMPB_MExBS_2015288_2233_2015289_0234_B_Quicklook_ELS04_IMA00.gif
Start: 10/15/15, 10:33 PM
End: 10/16/15, 2:34 AM
SurveyImages/MAVMPB_MExBS_2015289_0033_2015289_0034_C_Quicklook_ELS04_IMA00.gif
Start: 10/16/15, 12:33 AM
End: 10/16/15, 12:34 AM
SurveyImages/MAVMPB_MExBS_2015289_0303_2015289_0707_B_Quicklook_ELS04_IMA00.gif
Start: 10/16/15, 3:03 AM
End: 10/16/15, 7:07 AM
Page 10 of 54  ·  5,323 of entries